简章详情
一、招生专业及计划

二、报考条件
(一)基本条件
凡符合山东省规定的2022年普通高等学校招生夏季高考报名条件者,均可报考。
(二)统考成绩要求及考试形式

(三)性别要求
1.表演、音乐表演(音乐剧)、舞蹈表演本科专业有男女比例要求;
2.戏剧影视美术设计(中外合作办学)(化妆美容设计)专业只招收女生;
3.其他专业无性别要求。
(四)兼报要求
舞蹈表演、舞蹈编导两个专业不允许兼报;其他校考专业在考试时间不冲突的前提下均允许兼报。
(五)选科要求
我校所有本科招生专业均不限定选考科目范围。
三、报考安排
(一)报考须知
1.我校全面实行网络报名。考生须使用智能手机登录https://www.xiaoyibang.com/下载、安装小艺帮APP,在规定时间内完成报名和考试。线上报名和考试流程详见“附件1:山东艺术学院2022年招生线上考试APP操作说明”。
考生进行网上报名时,请务必认真阅读各专业统考成绩要求及考生注意事项,准确填写报考信息。不按要求报名,误填、错填报考信息或填报虚假信息而导致不能考试及录取的,后果由考生本人承担。
2.参加线上考试的考生,根据考试平台要求完成证件上传和身份认证。参加线下考试的考生,需持本人身份证、纸质版山东艺术学院准考证、考前48小时内核酸检测阴性纸质报告、山东艺术学院考试人员健康管理信息采集表参加考试,证件不全或不符合防疫要求者不得参加考试。
(二)报考费标准
初试每生120元,复试每生40元,报名缴费成功后不得修改报考专业,不予办理报名退费。
(三)报名考试安排
1、线下考试专业
面试类专业报名缴费成功后须预约面试考试时间;笔试类科目考试时间统一安排,无需预约。
对于有省级统考要求的专业,考生报名后,我校将使用山东省艺术类专业统考成绩进行初选审核。统考成绩达到我校校考资格线且已报名缴费的考生,可参加我校考试;未达到我校校考资格线的考生不能参加我校校考,报名费用不予退还。

2、线上考试专业

3、表演(联考)
表演(联考)专业自备朗诵展示、自备歌曲展示、自备形体展示采用线上考试方式,考生须通过APP录制提交视频;命题小品表演采用线下考试方式。考生须按照要求完成四个科目的考试,成绩方为有效。

四、考试内容
(一)线上考试内容

(二)线下考试内容

五、成绩公布及复核
我校根据教育部要求划定各专业(含招考方向)合格线,其中基本乐科未过线、单科成绩为0分、专业总成绩不足60分、考试违纪或作弊的不在合格范围之内。最终成绩公布时间及查询办法通过山东艺术学院本科招生信息网(https://zsbgs.sdca.edu.cn)及山东艺术学院微信公众号(sdca1958)发布,考生可通过网站打印成绩单,合格考生不再寄发专业合格证。届时考生如对本人成绩有异议,可根据要求向我校招生办公室提出书面申请。我校招生办公室将对提出异议的考生成绩进行复核,并将复核结果回复考生。
六、录取办法
我校按照志愿优先原则进行录取,不实行平行志愿。按照教育部及山东省有关规定,我校为独立设置的本科艺术院校,可自行划定文化录取控制分数线。
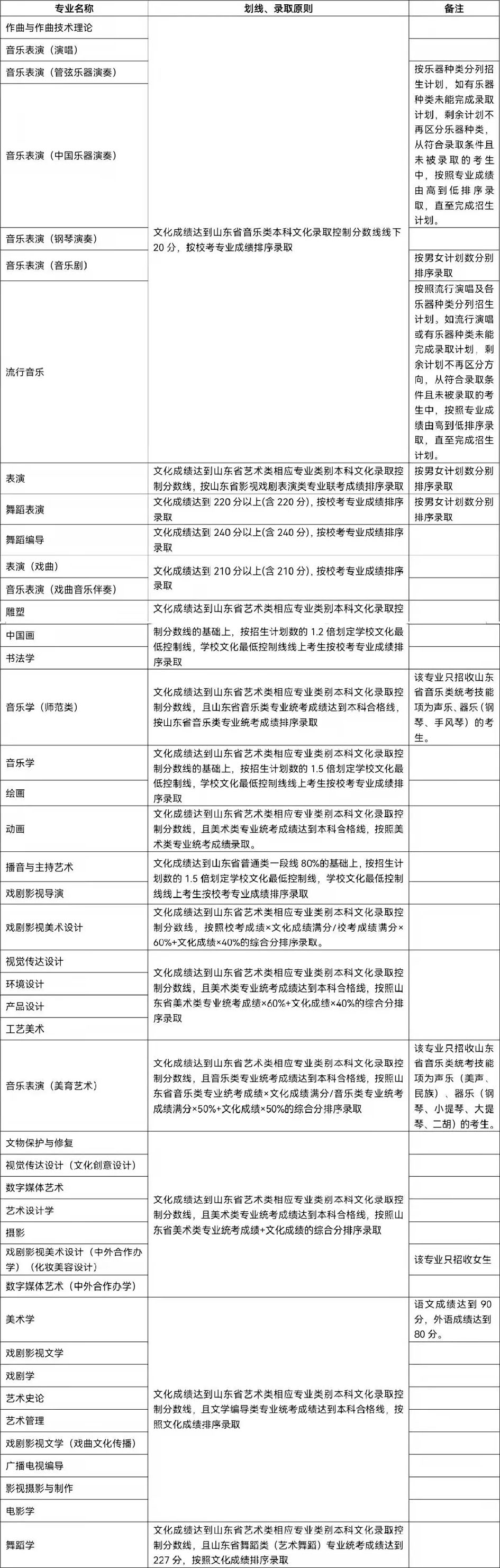
(一)划线、录取原则

(二)科类批次录取说明
文化产业管理专业,录取批次在普通类的常规本科批;其他专业,录取批次在艺术类本科提前批。
●备注
1.按计划数的倍数划定学校文化最低控制线时,如计划数的倍数不为整数,则只取整数部分(不进行四舍五入)。
2.在录取过程中,如最后一名出现成绩并列现象,将按照以下录取原则执行:以专业成绩排序录取的相关专业,取文化成绩高者;以综合分成绩排序录取的相关专业,取文化成绩高者;以文化成绩排序录取的相关专业,取专业成绩高者,如仍有并列,分别以语文成绩、外语成绩、数学成绩次序,单科成绩高者优先录取。
七、其他几项规定
(一)线上考试过程中,考生须保证作品的真实性,视频录制不得转切、不得编辑美化。线上正式考试前,每一名考生均须签订考试诚信承诺书,未签订者取消考试资格;正式视频录制中,考生要严格按照拍摄要求进行视频录制,不得离开拍摄画面,不得出现任何显示考生信息的提示性文字、图案、声音、背景、着装等,否则将被视为违规,并取消考试资格;考生录制视频环境等其它客观因素不影响专业成绩评定。
(二)所有考生在线下考试前14天内,需申领“山东健康通行码”和“通信大数据行程卡”(使用微信搜索“山东电子健康通行卡”和“通信行程卡”小程序自行申报获取);同时需要持续进行每日体温检测和身体健康状况监测,并在《山东艺术学院考试人员健康管理信息采集表》中做好记录;考前48小时内需要进行核酸检测。各专业首场考试入场时将签字确认的健康管理信息采集表及考前48小时内的核酸检测阴性纸质报告交予工作人员。疫情防控详细要求见《山东艺术学院2022年艺术类招生专业校考考生疫情防控告知书》。
(三)考试各环节出现违规作弊行为的,视情节轻重,依据《中华人民共和国刑法修正案(九)》以及《国家教育考试违规处理办法》(教育部令第33号)等确定的程序和规定进行处理。
(四)新生入校后必须接受学校组织的材料复核和专业复测。对于复测不合格、入学前后两次测试成绩差异明显的考生,将组织专门调查。经查实属提供虚假作品材料、替考等违规行为的,取消该生录取资格,并通报考生所在地省级招生考试机构倒查追责。对涉嫌犯罪的,学校将及时报案,并配合司法机关处理。
(五)本科专业(不含中外合作办学专业)实行学分制收费,收费标准按照山东省物价局批复的最新文件执行。
(六)文化考试外语语种不限,但我校只提供英语教学(国际艺术交流学院中俄、中韩相关项目的专业除外),请考生斟酌。
(七)2022年招生计划如有变动,以山东省发改委和山东省教育厅最终下达的计划为准。
(八)请广大考生切实做好自身防护,合理安排时间,安心备考。我校本科招生信息网站(https://zsbgs.sdca.edu.cn)、山东艺术学院官方微信公众号(sdca1958)将及时发布相关最新信息,考生如需咨询,可致电:0531-86423303、86423300,线上考试技术问题可咨询平台客服QQ:800180626。纪检监察部门受理招生考试工作期间的信访举报,对违规、违纪、违法问题依规、依纪、依法严肃查处,纪委电话:0531-86522223。
(九)此前公告与本简章不符的,以本简章为准,如因疫情防控形势需要调整简章内容的,我校将另行发布公告;简章发布后如遇教育部、各省级招生考试机构政策调整,以变化后的规定为准。
(十)我校未成立除本校招生办公室以外的任何招生咨询机构,未委托任何社会机构或校外人员代为发布招生广告、宣传资料或代理招生。
附件1:山东艺术学院2022年招生线上考试APP操作说明